StoliTRONIK > Projekty > STPA BIP A 2x39W-V01
Stránka je ve výstavbě !!!
V první řadě si popíšeme zapojení napájecího zdroje pro výkonové koncové stupně. Ještě než bude zesilovač úplně dokončen a otestován, tak stále musíme brát ohled na to, že se jedná o vývojovou verzi, ikdyž již počítám s tím, že tato podoba napájecího zdroje bude finální. Takže usměrňovač je tvořen čtyřmi diodami KY712, které s velkou proudovou rezervou usměrňují střídavé napětí, ke každé z diod je paralelně zapojen odrušovací fóliový kondenzátor o kapacitě 100nF. Každá z diod je umístěna na svůj vlastní chladič. Filtrace zdroje je tvořena RC filtrem a tento RC filtr se skládá celkem z 12ks elektrolytických kondenzátorů o kapacitě 6 800µF / 63V, kondenzátory jsou rozděleny do dvou skupin po 6 paralelně zapojených kusech, které od sebe dělí výkonový rezistor o hodnotě 0,25Ω/20W, který je složen ze 4ks k sobě pralelně zapojených pěti watových rezistorů o hodnotě 1Ω a to zdůvodu rozložení vyzažování ztrátového tepla na rezistoru, aby nedocházelo k jeho ohřevu a následného zahřívání okolí (elektrolytických kondenzátorů), které by mohlo snižovat jejich životnost. Na místo dvou velkých filtračních kondenzátorů jsem raději zvolil 12ks menších, abych znovu rozložil jejich zatěžování snížil jejich kapacitní odpor a zvýšil tak životnost přístroje. Na výstupu filtru je zapojen fóliový odrušovací kondenzátor a celý výstup zdroje je rozdělen do dvou větví pro levý a pravý kanál, které jsou jištěny tavnými pojistkami 4A. Ve schématu jsou zatím zaznamenány naměřené a předpokládané hodnoty napětí a proudu, ale to vše bude ověřeno při testech zdroje spolu se zesilovačem.
Každopádně celková filtrační kapacita činí 81 600µF, což už je velká kapacita, která vyžaduje obvod pro pomalý náběh zdroje, aby nedocházelo přtížení transformátoru při zapnutí zesilovače do sítě, které by bylo způsobeno značným nabíjecím proudem filtračních kondenzátorů.
Schéma napájecího zdroje pro výkonové stupně
3D návrh designu desky plošného spoje




Pro realizaci tohoto projektu jsem využil tyto podklady:
Simple Class A Amplifier - 1969
Simple Class A Amplifier - 1969 - záznamy z osciloskopu a fotografie
Letters to the Editor - 1969
A postscript to the design published last year - 1970
JLH - a lifetime in electronics - 2000
Single-ended or push-pull?
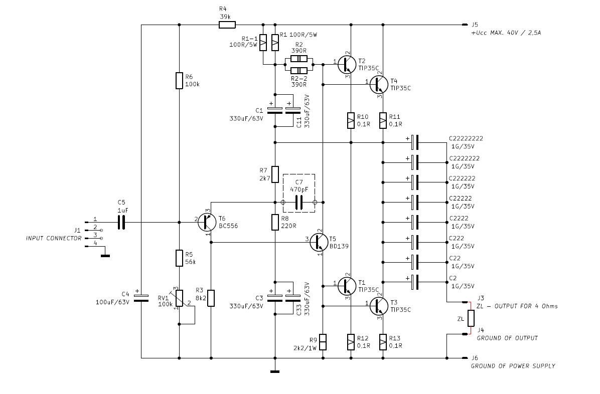
V podstatě se jedná o původní zapojení zesilovače převzaté od J. L. Linsley Hoodse (dále v textu JLH), které jsem modifikoval tak, aby bylo možné dosáhnout požadovaného výkonu minimálně 35W/4Ω. Popis výkonového zesilovače je následující. Jelikož nejsem původcem tohoto zapojení tak se o podrobném popisu zde nebudu rozepisovat, ale můžete si jej podrobně nastudovat v přiložených podkladech v PDF souborech výše nad tímto textem. Já se zde budu věnovat pouze popisu úpravám, které jsem ověřil svými pokusy a zaznamenal je do svého schéma zapojení. Nejprve jsem upravil vstupní dělič pro bázi tranzistoru T6, v původním zapojení je tento dělič tvořen pouze dvěma pevnými rezistory, což znemožňovalo přesně doladit offset (1/2 napájecího napětí) na výstupu zesilovače. Proto jsem ponížil hodnotu rezistoru R7 ze 100kΩ na 56kΩ a k němu jsem do série zapojil odporový trimr RV1 100kΩ. Díky této úpravě lze naprosto přesně doladit offset, lépe však přesnou symetrii výstupního signálu zesilovače lze dosáhnout pomocí osciloskopu. Další zmínkou by mohla být volba náhrad původních starých tranzistorů za nové moderní typy. Po delším zkoušení různých kombinací moderních tranzistorů jsem dospěl k typům, které jsou uvedeny ve schématu. S těmi to tranzistory lze dosáhnout výborné stability zesilovače a i dobrých parametrů, zde musím zdůraznit, že tranzistory musí být kvalitní od poctivých výrobců jako jsou: STMicroelectronics a nebo ON Semiconductor (ONSEMI) obzvláště ty výkonové (koncové) tranzistory. Lze použít i tranzistory TESLA, ale za cenu zhoršení frekvenční charakteristiky zesilovače v horním pásmu na frekvencích kolem 20kHz a výše. Další má úprava v zapojení je v zapojení další dvojice výkonových tranzistorů paralelně k těm stávajícím a to z důvodu navýšení výkonu zesilovače na hranici 39W, ke všem čtyřem výstupním tranzistorům byly doplněny emitorové rzistory R10 až R13, které vyrovnávají případné výrobní odchylky tranzistorů. Dále kombinací rezistorů R1, R1-1 a R2, R2-2 jsem nastavil ideální proud zesilovače, při kterém zesilovač dodá do zátěže 4Ω výkon minimálně 35W, aby výstupní signál vykazoval co nejmenší zkreslení a proud nebyl zároveň příliš velký a aby se výstupní tranzistory zbytečně nepřetěžovaly. Tento proud vychází v rozmezí 2,6A až 2,9A pro typy koncových výkonových tranzistorů TIP35C. Dále jsem do zapojení doplnil tak zvaný stabilizační kondenzátor C7. Hodnota kondenzátoru musí být v rozmezí 470 pF až 1000 pF. Tento kondenzátor může být a také nemusí být osazen, znovu to záleží na tom jaké typy výkonových tranzistorů jsou v zapojení použity. S některými typy výkonových tranzistorů může zesilovač kmitat a tento kondenzátor C7 tomuto rozkmitání spolehlivě zabraňuje. Dále zlepšuje zesilovače při přechodu do limitace, který není tak ostrý a nepříjemný pro lidské ouško. Jediná nevýhoda použití tohoto kondenzátoru větší útlum signálu vysokých frekvencích nad 20kHz. Jeho použití v zapojení lze posoudit pouze za použití osciloskopu. No a na závěr jsem na místo jednoho výstupního kondenzátoru použil osmici menších elektrolytů v paralelním zapojení. Důvodem je cíl co nejvíce snížit odpor kondenzátoru a dále zvýšit spolehlivost výstupního kondenzátoru. Kdyby byl použit pouze jeden kondenzátor o kapacitě 4700µF tak by jeho odpor by byl cca osmkrát vyšší a také i jeho životnost z důvodu vysychání elektrolytu by byla kratší. No a to by bylo z mého popisu zapojení výkonového zesilovače vše. Případné dotazy, nebo připomínky mi můžete napsat na můj email, který naleznete v sekci Autor.
Schéma zapojení
Návrh DPS v PCB systému KiCAD





Technické parametry výkonového zesilovače:
Při napájecím napětí UCC 37,5V / při odběru 2,5A ze studeného stavu (2,6A při plném zahřátí)
Maximální vstupní napětí: 1 VRMS / 20Hz až 2 kHz (od 2 kHz směrem k vyším frekvcencím dochází k mírnému přechodu do nesymterické limitace)
Optimální vstupní napětí: 960 mVRMS / 20 Hz až 20 kHz (bez přechodů do limitace v celém frekvenčním pásmu)
Výstupní napětí: 12,26VRMS při UIN 1VRMS
Výstupní napětí: 11,8VRMS při UIN 960 mVRMS
Zesílení: 12,3 (21,8dB)
Výstupní výkon: 38,5W / 3,9Ω při UIN 1VRMS
Výstupní výkon: 35,7W / 3,9Ω při UIN 960VRMS
Šířka přenášeného pásma: 20Hz / -0,5dB až 20kHz / -0,4dB
Návrh DPS vývojového modulu v PCB systému KiCAD

Naměřené parametry:
Ilustrační obrázek z měření zesilovače a porovnávacích zkoušek

Při napájecím napětí UCC 37,5V / při odběru 2,5A ze studeného stavu (2,6A při plném zahřátí)
Maximální vstupní napětí: 1 VRMS / 20Hz až 2 kHz (od 2 kHz směrem k vyším frekvcencím dochází k přechodu do nesymterické limitace)
Optimální vstupní napětí: 960 mVRMS / 20 Hz až 20 kHz (bez přechodů do limitace v celém frekvenčním pásmu)
Výstupní napětí: 12,26VRMS při UIN 1VRMS
Výstupní napětí: 11,8VRMS při UIN 960 mVRMS
Zesílení: 12,3 (21,8dB)
Výstupní výkon: 38,5W / 3,9Ω při UIN 1VRMS
Výstupní výkon: 35,7W / 3,9Ω při UIN 960VRMS
Šířka přenášeného pásma: 20Hz / -0,5dB až 20kHz / -0,4dB

Záznamy průběhů výstupního signálu zesilovače na osciloskopu:
UIN 1VRMS - 20Hz
UIN 1VRMS - 1kHz - od 20Hz do 1kHz je signál bez limitace
UIN 1VRMS - 2kHz - při větším detailu na spodní půlvnu se již začíná objevovat přechod do nesymetrické limitace
UIN 1VRMS - 5kHz - znatelný přechod do nesymetrické limitace ve spodní části půlvln
UIN 1VRMS - 10kHz - nesymetrická limitace ve spodní části půlvln
UIN 1VRMS - 15kHz - nesymetrická limitace ve spodní části půlvln
UIN 1VRMS - 20kHz - nesymetrická limitace ve spodní části půlvln, lehký přechod do limitace v horních půlvlnách
UIN 960mVRMS - 20kHz - výstupní signál bez známek nesymetrické limitace a bez dalších vad
UIN 960mVRMS - 50kHz
UIN 960mVRMS - 100kHz
UIN 960mVRMS - 200kHz
Obdélník - UIN 960mVRMS - 20kHz
Obdélník - UIN 960mVRMS - 10kHz
Obdélník - UIN 960mVRMS - 1kHz
TEXT UVEDENÝ NÍŽE JE PŮVODNÍ TEXT Z DOBY SPUŠTĚNÍ PROJEKTU Č. 2 A BUDE POSTUPNĚ AKTUALIZOVÁN A PŘEPRACOVÁN - STRÁNKA JE V PRÁCI - DĚKUJI ZA POCHOPENÍ
Poučen z předchozích nezdarů sestrojil elektrickou kytaru, tak to zaznělo v jedné písni, ale v reálu to nemá daleko od pravdy. Já poučen a obohacen zkušenostmi z projektu č. 1 se pouštím do nového projektu č. 2, kterým je znovu zesilovač ve třídě A, ale tentokrát o vyšším výkonu 2 x 35W. Proč zrovna 2 x 35W, no protože se mi v šupleti válí v podstatě nový toroidní transformátor, který má na sekundáru 30V a je dimenzovaný pro odebíraný proud 8A. Provedl jsem tedy propočty a zjistil, že toto trafo může být použito pro tento zesilovač. Původně jsem si toto trafo jsem navinout pro projekt č. 1, který jsem začal tvořit dle předlohy z knihy Tranzistorové výkonové zesilovače od pan Zdeňka Kotisy, která je plná chyb a dle jeho popisu zesilovač nefungoval správně. Takže z tohoto nezdaru mi doma zbyl tento transformátor. Dále jsem se nechal inspirovat zapojením, které publikoval pan František Hlava na svém webu. Dle jeho popisu se jeho projekt značně shoduje s tím co plánuji vyzkoušet v tomto projektu. Jedná se tedy o klasické zapojení od JLH z roku 1969 s tím rozdílem, že na výstupu zesilovače jsou výstupní výkonové tranzistory posíleny paralelním zapojením další dvojice tranzistorů, která snižuje proudové zatížení původních tranzistorů. Pro tento projekt jsem se rozhodl použít tranzistory od našeho již zaniklého výrobce TESLA a konkrétně typy KD503 jako výstupní výkonové dvojice a jako budič jsem použil tranzistor KD337. Jako vstupní tranzistor prvního zesilovacího stupně jsem použil tranzistor BC556.
Pro tento projekt dále plánuji použití inteligentních ochran, které budou tvořeny pomocí mikrokontroléru ATmega 328P, takž se máte na co těšit.
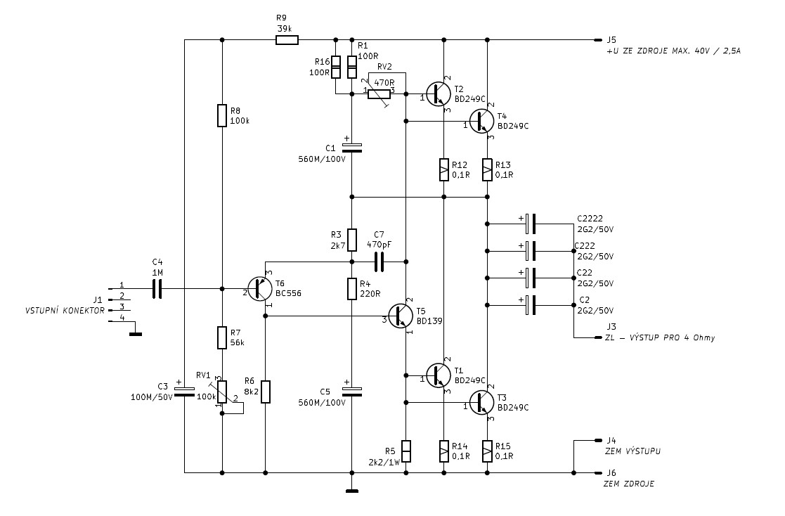
Vývojové schéma zapojení:
Frekvenční charakteristiky pro zapojení s 4xKD503 - 35W/4Ω v testovaných variantách
Vlastnosti testovaných variant můžete shlédnout na mém YouTubovém kanále:
1) Verze s budičem KD337 a s kondenzátorem C7 o hodnotě 1000pF
2) Verze s budičem BD139 a skondenzátorem C7 o hodnotě 470pF, 220pF a s nezapojeným kondenzátorem C7
3) Verze s výkonovými tranzistory BD249 - poslední hrátky s tímto JLH obvodem
Poznámky z vývoje 26.4.2023:
Zatím to vypadá že do finále se dostane verze s budičem BD139 s kondenzátorem C7 470pF. Je to v podstatě takový rozumný kompromis mezi verzemi, které jsou zobrazeny v grafu frekvenční charakteristiky. Verze s budičem KD337 a s kondenzátorem C7 1000pF má značný útlum při vyšších frekvencích a pokud snížím kapacitu kondenzátoru C7 na hodnotu 470pF, tak dochází ke značnému zkreslení na vyšších frekvencích už kolem 20kHz, což je způsobeno budečem KD337. Proto byl budič KD337 nahrazen tranzistorem BD139 čímž bylo zkreslení odstraněno. Zapojení se bez kondenzátoru C7 chová sice nejlépe co se týče přenášeného pásma na vysokých frekvencích, ale zkreslení je dosti velké už nad 15kHz i s tranzistorem BD139 a proto se do finále zatím dostává varianta, kterou jsem popsal v úvodu tohoto odstavce.
Poznámky z vývoje 06.05.2023:
Po posledním měření finální verze s tranzistory KD503 mě ještě napadlo použít toto zapojení s modernějšími výkonovými tranzistory BD249. Podařilo se mi je sehnat za rozumný peníz a tak nakonec jsem navrhul DPS univerzálněji pro možnosti použití jak tranzistorů KD503, tak i pro BD249 a podobné typy. Tranzistory BD249 lze napájet přímo na DPS a tranzistory KD503, které by byly přimontované na chladiči by s deskou DPS byly propojeny krátkými vodiči. Nakonec až modul postavím, tak uvidím jestli s těmi tranzistory BD249 se bude zesilovač chovat jinak (třeba lépe na vyšších frekvencích). Dále jsem se rozhodl na místo jednoho výstupního kondenzátoru použít více paralelně řazených kondenzátorů a to z důvodu zmenšení jeho impedance. Bohužel se mi nepodařilo sehnat 5W rezistory s hodnotou 0,1Ω a tak jsem na místo nich sehnal rezistory s radiálními vývody, takže DPS byla pro ně přizpůsobena jak je patrné z 3D modelu. Při návrhu DPS jsem kladl velký důraz na to, aby výstupní svorky zesilovače byly co nejdále od vstupních svore a to z důvodu zamezení rozkmitání zesilovače, což by umožňovalo nezapojit kondenzátor C7, který sice zabraňuje kmitání zesilovače, ale naproti tomu zhoršuje přenos na vyšších frkvencích.



Foto dokumentace stavby projektu č. 2:
Stav k 7.5.2023:



Stav k 8.5.2023:



Pro realizaci tohoto projektu jsem využil tyto podklady:
Simple Class A Amplifier - 1969
Simple Class A Amplifier - 1969 - záznamy z osciloskopu a fotografie
Letters to the Editor - 1969
A postscript to the design published last year - 1970
JLH - a lifetime in electronics - 2000
Single-ended or push-pull?