StoliTRONIK > Projekty > STOLIDUINO - Aqua Light Controler
Stránka a celý projekt jsou ve výstavbě !!!
Konečně tu je již dlouho slibovaný projekt s Arduinem UNO, který jsem nazval STOLIDUINO Aqua Light Controler. Jedná se o řídící jednotku LED osvětlení akvária, kteá automaticky reguluje osvětlení akvária a simuluje tak východ a západ slunce a samotnou intenzitu svitu osvětlení. To vše probíhá automatizovaně dle dení doby a případně dle ročního období. Celý tento systém je navržen pro akvarijní set AquaAtlantis 180 litrů, který obsahuje špičkové RGB LED osvětlení o výkonu 27W (8000 lx, 3240 lm, 7500K). Tato verze projektu je koncipována pouze jako vývojový modul pro modul Arduino UNO R3. To znamená, že na desku DPS viz obrázek výše je nasazen modul Arduino, a to zdůvodu možného programování a ladění celého systému. Po kompletním vytvoření a odladění firmwaru lze firmware použít pro procesory ATmega 328P v samostaném projektu bez nutnosti použití celého obvodu Arduina.
Projekt je zatím ve fázi vývoje a jeho stabu můžete sledovat zde.
Schéma zapojení
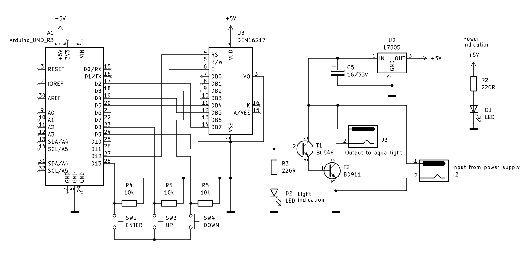
Dle schématu výše můžete vidět, že srdcem celého projektu je Arduino UNO verze R3. Zapojení obvodu tedy není vůbec složité a v podstatě se jedná o Arduino modul, který je propojen s LCD displayem a třemi tlačítky, kterými se vše nastavuje a ovládá. Výstupním obvodem, je dvojice tranzistorů, které fungují v režimu PWM modulace a v tomto režimu jsou řízeny právě modulem Arduino. Jelikož osvětlení akvária je tvořeno jedním výkonným LED osvětlením, tak jeho svit lze regulovat právě pouze PWM modulací a tak se použití Arduina pro tento projekt přímo nabízí. Celý obvod je napájen z originálního zdroje od osvětlení AquaAtlantis jehož výstupní napětí je 24V DC a toto napětí je přivedeno přes konektor J2 na stabilizátor U2, z jehož 5V výstupu jsou napájeny obvody Arduina a LCD. Regulovaný výstup k LED osvětlení je vyveden přes konektor J3.
je modulační technika, která kóduje informaci do pulzního signálu změnou šířky (délky trvání) pulsů při zachování konstantní frekvence.
Konstantní frekvence: Frekvence opakování pulsů zůstává stejná
Proměnlivá střída: Poměr doby trvání pulsu k celkové periodě se mění
Digitální charakter: Signál je buď plně zapnutý, nebo vypnutý
Průměrná hodnota napětí/proudu dodávaného do zátěže se řídí rychlým spínáním mezi napájením a zátěží
Čím déle je spínač zapnutý ve srovnání s dobou vypnutí, tím větší výkon se dodává do zátěže
Střída (D): Procento periody, kdy je signál ve stavu "zapnuto"
D = (t_zap / T) × 100% (kde t_zap je doba zapnutí, T je celková perioda)
Frekvence (f): f = 1/T
Šířka pulzu: Doba trvání zapnutého stavu (t_zap)
Řízení výkonu:
Řízení rychlosti motorů
Řízení jasu LED
Stabilizace napětí
Digitálně-analogová převod:
S použitím dolní propusti lze vytvořit analogové napětí
Audio aplikace:
Zesilovače třídy D
Syntéza zvuku
Komunikační systémy:
Některé digitální komunikační protokoly používají PWM
Vysoká účinnost (minimální ztráty ve spínacích prvcích)
Přesné řízení
Digitální charakter umožňuje snadné propojení s mikrokontroléry
Menší tepelné ztráty ve srovnání s lineární regulací
Může generovat elektromagnetické rušení (EMI)
Vyžaduje pečlivý návrh spínacích frekvencí
V některých aplikacích může způsobovat slyšitelný šum
PWM se široce používá v silnoproudé elektronice, robotice a řídicích systémech díky své účinnosti a jednoduché implementaci.
DPS