StoliTRONIK > STPA BIP A 10W V01 MINI
POZOR !!! - Autor tohoto článku nenese žádnou odpovědnost za případné vzniklé škody na majetku, či újmy na zdraví. Pokud se rozhodnete stavět tento přístroj dle tohoto návodu, činíte tak na vlastní nebezpečí. Stavba tohoto přístroje vyžaduje odbornou způsobilost v elektrotechnice !!!

Tak máme tu 1.4.2023, což znamená, že je tu Apríl a mě napadla taková aprílová kacířská myšlenka, že když jsem testoval zapojení zesilovače ve třídě A (JLH 1969) s tranzistory KD606 a do výkonu 10W, tak jsem zjisti, že by tyto tranzistory byly naprosto bez problému použitelné, a tak jsem si řekl, že bych mohl zkusit toto zapojení vyzkoušet s moderními tranzistory BD911, což jsou takové moderní ekvivalenty k tranzistorům KD607, ale v plastovém pouzdře TO220. Zajímalo mě, jak se tyto tranzistory budou chovat v tomto zapojení do výkonu max. 10W. Moc jsem tomu nedával šanci, ale nakonec jsem byl mile překvapen, že se jedná o funkční životaschopné zapojení, samozřejmě s použitím dostatečného chladiče.
Katalogový list tranzistoru BD11
Katalogový list tranzistoru KD606
Technické parametry výkonového zesilovače:
Při napájecím napětí UCC 27V / při odběru 1,1A (bez vybuzení), 0,96A (při plném vybuzení)
Maximální vstupní napětí: 670 mVRMS
Zesílení: 12 (21,6dB)
Výstupní výkon: 8,1W / 7,9Ω při UIN 670mVRMS
Šířka přenášeného pásma: 10Hz / -3dB až 260kHz / -3dB
20Hz / -0,8dB až 20kHz / -0,5dB
Odstup signál / šum: 86,1dB
Naměřené teploty po ustálení (1 hodina při plném výkonu při teplotě okolí 20°C) tranzistor T1 = 64°C, T2 = 58°C, pasivní chladič 42°C
Účinnost zesilovače je 31,25%

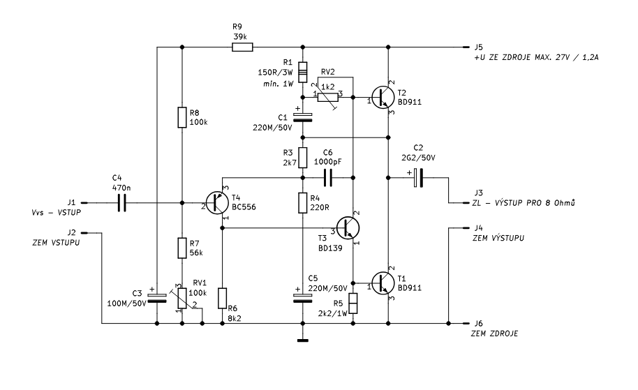
Schéma zapojení
fotografie postaveného modulu


fotografie z oživování modulu





Stažené oscilogramy z mého osciloskopu při plném vybuzení zesilovače do zátěže 8Ω











O životě schopnosti tohoto zesilovače se můžete také přesvědčit na mém YouTubovém kanále zde a ve videu mého sledujícího fanouška pana Marka Uhrina, který si postavil klony mého návrhu, které jsem mu pomáhal oživovat a následně pak moduly použil pro stavbu kompletního přístroje, jeho stavbu můžete sledovat na jeho kutilském YouTubovém kanále.
Foto zesilovače Marka Uhrina
